新北市不動產服務職業工會
    CLOSE
  • 工會簡介
    • 回上一頁
    • 不動產工會簡介
    • 推銷員工會簡介
    • 工會行事曆
  • 入會資訊
    • 回上一頁
    • 各項入會資訊
    • 加入不動產工會
    • 加入推銷員工會
    • 參加工會勞保的規定
  • 檔案下載
  • 勞保業務
    • 回上一頁
    • 勞保最新動態
    • 勞保給付試算
  • 健保業務
    • 回上一頁
    • 健保最新動態
    • 二代健保說明
  • 團保業務
  • Q&A
  • 聯絡本會
  • 會員登入
  • Copyright © 2018 MIRACLE

二代健保說明

  • 首頁
  • 健保業務
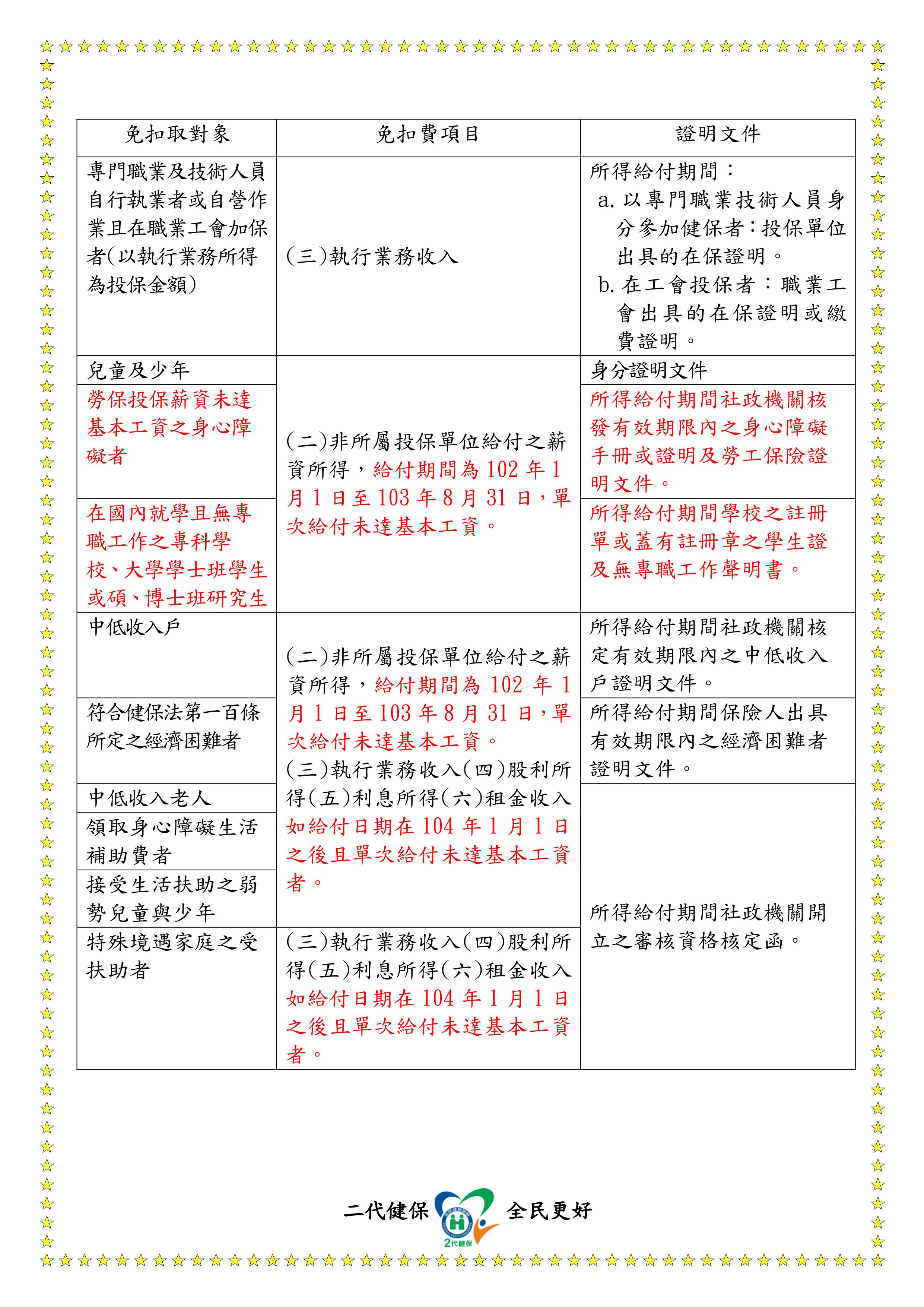
第二類(職業工會加保)之被保險人請主動告知申報所得稅之薪資所得(50)及執行業務所得(9A)的
扣繳單位請勿扣取健保補充保險費


扣繳單位需自行查核所得人是否為扣取對象,若查核結果與事實不符者才需被保險人自行舉證
(工會2個月內投保證明或當月繳費證明)


110年1月1日起補充保費單筆扣費為20000元;補充保費費率調整為2.11%
 

  健保署補充保費作業專區

系統操作教學   檔案下載   補充保費試算 

 
訂閱
退訂

蘆洲總會

新北市蘆洲區正和街11巷2號1樓
(中正路電力公司對面巷子進去左手邊)
TEL:(02)2283-4226  |  FAX:(02)2283-4225

鄰近停車場:蘆洲國小地下停車場(30分鐘內免費)
捷運:蘆洲線-三民高中站1號出口 (步行約10分)
公車:蘆洲國小站 (步行約3分鐘)

蘆洲總會

新北市蘆洲區正和街11巷2號
(中正路電力公司對面巷子)
TEL:(02)2283-4226
FAX:(02)2283-4225

辦公時間:星期一~星期五
8:30~12:30;13:30~17:30
國定例假日及颱風假均暫停辦公

辦公時間:星期一~星期五


8:30~12:30;13:30~17:30
國定例假日及颱風假均暫停辦公
隱私權政策
Designed by 米洛網頁設計